医疗器械创新网
距离创新创业大赛报名结束
48
天
16
时
37
分
登录
/
注册
医疗器械创新网网:
首页
医疗器械创新网
医疗器械创新网
政策法规
技术/产品
创新企业/机构
创新创业大赛
专访
活动资讯
医疗器械创新网网:
投融资服务
获奖项目融资
初创项目
成长项目
创服专家
投资机构
医疗器械创新网
供应链管理
产品设计代工
实验与注册
专利与人才
创服基地
创新创业大赛
大赛简介
最新通知
大赛报名入口
医疗器械创新网网: 历届决赛获奖名单
创新周
观众报名
医疗器械创新网网: 历届创新周活动
医疗器械创新网网: 申请联合承办及合作
网络学院
首页
医疗器械创新网网:
医疗器械创新网
医疗器械创新网
政策法规
技术/产品
创新企业/机构
创新创业大赛
专访
活动资讯
投融资服务
获奖项目融资
初创项目
成长项目
创服专家
投资机构
医疗器械创新网
供应链管理
产品设计代工
实验与注册
专利与人才
创服基地
创新创业大赛
大赛简介
最新通知
大赛报名入口
历届决赛获奖名单
创新周
观众报名
医疗器械创新网网: 历届创新周活动
申请联合承办及合作
网络学院
会员登录
用户登录
评委登录
用户名
密码
一周内自动登录 建议在公共电脑上取消此选项
登录
手机号
验证码
获取验证码
一周内自动登录 建议在公共电脑上取消此选项
登录
账号
密码
一周内自动登录 建议在公共电脑上取消此选项
登录
手机验证码登录
还未账号?
立即注册
会员注册
手机号码
密码
验证码
获取验证码
马上注册
已有账号?
立即登录
中国医疗器械创新网创业大赛
China Medical Devices Design & Entrepreneurship Competition
首页
创新创业大赛
2018年
2024年
2023年
2022年
2021年
2020年
2019年
2018年
大赛简介
最新通知
大赛报名入口
医疗器械创新网网: 历届决赛获奖名单
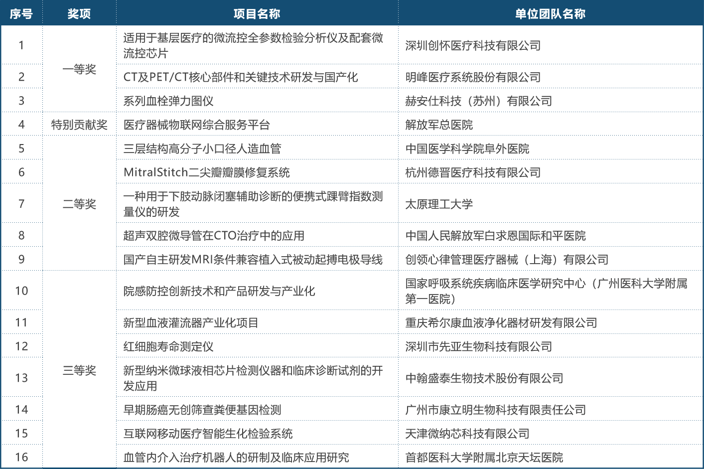
首届(2018)年中国医疗器械创新网创业大赛决赛获奖名单
医疗器械创新网网
医疗器械创新网网
医疗器械创新网网
医疗器械创新网网
医疗器械创新网网